En nuestro día a día empleamos múltiples niveles de abstracción para referirnos a los sistemas de información que construimos, manipulamos o mantenemos, nos referimos a sistemas, aplicaciones, servicios, APIs, llamadas, funciones, almacenamiento, memoria, ficheros, eventos, etc.
Muchas de estas abstracciones las comentamos de manera informal, las describimos a través del código que escribimos y que ejecutamos, las describimos en prosa, o empleamos la herramienta favorita de los arquitectos y la más temida por los desarrolladores, los diagramas.
Un diagrama, ya sea de componentes, de secuencia, de interacción o de clases, no es más que otra abstracción en la que describimos como es o cómo pretendemos que sea nuestro sistema. El diagrama nos puede permitir pasar por ciertas capas de descubrimiento, descubrir o fijar los límites de nuestro servicio en comparación con otros, y es una herramienta que nos permite mantener una conversación.
Esta herramienta es crítica cuando tenemos que interactuar con otros equipos, o compañeros que pueden no tener todo el contexto. Es por ello que es importante tener en cuenta el público, el objetivo, y el nivel de abstracción que queremos mantener. al crear dichos diagramas y representar contextos
Una metodología para la representación de diagramas que he estado poniendo en práctica recientemente es el modelo C4 por Simon Brown, en el cual, siguiendo ciertas prácticas e iterando sobre nuestros diagramas, podemos diseñar nuestro sistema utilizando varios niveles de abstracción:
- Contexto
- Contenedor
- Componente
- Código
Pese a que el modelo define 4 capas, en este artículo hablaremos de las tres capas superiores, ya que la cuarta se asemeja bastante a diagramas a los que podamos estar más familiarizados, y en ocasiones no es necesario ni siquiera llegar a ellas.
El ejemplo
A la hora de escribir el artículo pensé en algo del estilo “lista de tareas” dada mi obsesión por las aplicaciones, metodologías y otros, pero al final me decanté por un sistema que me permitiera escribir artículos en un blog.
Los requisitos son los siguientes:
- Un lector puede ver artículos publicados y escribir comentarios.
- Un autor puede escribir artículos, editarlos y borrarlos
- Un autor, además, recibirá una notificación cuando se cree un nuevo comentario.
Vayamos manos a la obra:
Nivel 0: Contexto

A este nivel queremos definir de manera clara quienes son los actores que interactúan con nuestro sistema, qué sistemas tenemos, y una primera idea de cómo se relacionan entre ellos.
A este nivel podemos tener una conversación con un potencial usuario del sistema, o con nuestros compañeros de negocio, ya que los casos de uso generales se definen aquí.
Es también una oportunidad para destacar qué queda fuera del sistema, y hasta qué punto se pueden modificar esos sistemas. Podemos utilizar esquemas de colores para destacar qué sistemas podemos y cuales no podemos modificar.
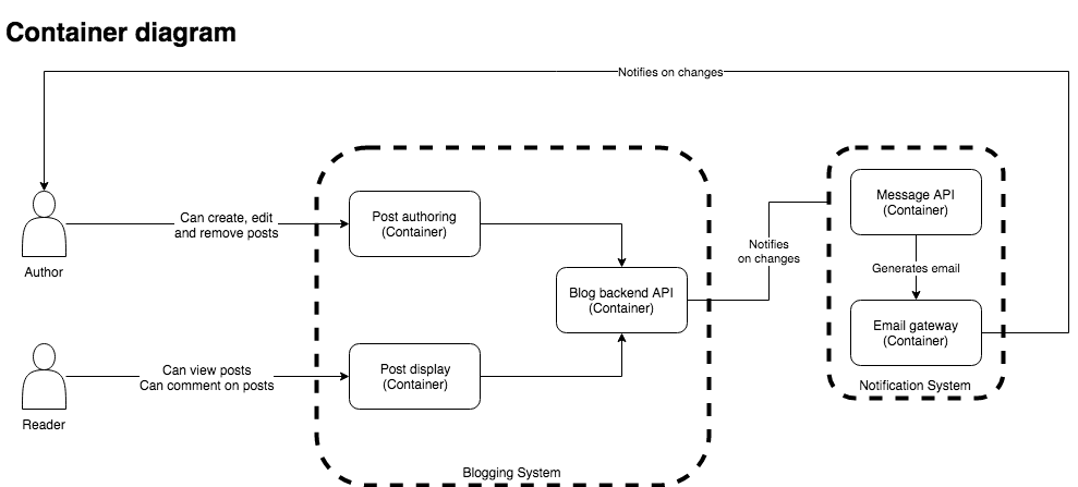
Nivel 1: Contenedores

En este caso hacemos zoom en cada uno de los sistemas, y lo separamos en contenedores que tienen una función lógica. En el caso de nuestro blog tenemos dos subsistemas diferentes, uno encargado de la edición de artículos y otro de la visualización, así como una API entre la que interactúan ambos sistemas.
A este nivel podemos tener conversaciones a nivel técnico con diferentes equipos involucrados en el proyecto, el nivel de abstracción es menor, y podemos tomar decisiones como cuantos subsistemas construimos y cómo se reparte el trabajo de los mismos.
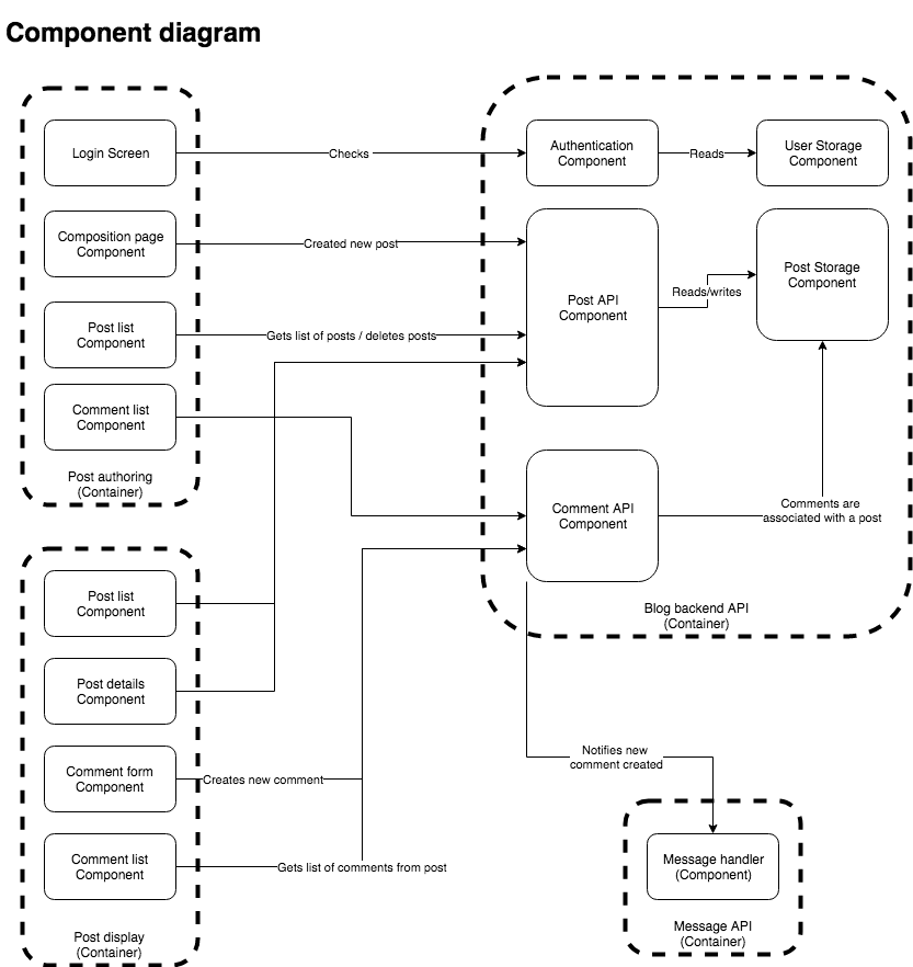
Nivel 2: Componentes

Este nivel es el más profundo al que llegaremos en este artículo, aquí podemos establecer una separación más clara, en el caso de la UI podemos separar las diferentes páginas que existirán, y en el caso de la API backend los diferentes componentes que podemos emplear, en el que cada componente puede ser una librería, un paquete, un proyecto o una unidad semántica de código.
En este nivel podemos tomar decisiones de arquitectura directamente a nivel de equipo, entender las diferentes relaciones entre los diferentes componentes y modularizar más, si fuese necesario.
Evolución
Una de las características más interesantes de este estilo de modelado es que es iterativo, una vez que empiezas y vas pasando por las diferentes capas descubres que estabas empleando el modelo erróneo de abstracción, y mueves “cajitas” entre las diferentes capas.
El primer diagrama que hagamos nunca será perfecto, pero el hecho de tener tres diagramas diferentes e iterar entre ellos nos permitirá descubrir nuestra arquitectura, encontrar límites y tener una mejor idea del alcance de los productos que vamos a construir.
Desde el punto de vista práctico, recomiendo utilizar una herramienta que nos permita tener los tres tipos de diagramas visibles a la vez, ya que nos veremos en la situación de estar cambiando componentes entre los diferentes niveles de abstracción.
Retrospección
Podemos utilizar estos diagramas no solamente como una manera de crear software, sino también de familiarizarnos con software existente. A la hora de enfrentarnos a un nuevo proyecto, entender el sistema en el que nos encontramos nos permite mitigar el factor ”Pulpo en garaje” y ser más productivos desde el principio.
Conclusiones
En general los diagramas son otra herramienta que podemos utilizar tanto para descubrir, explorar o enterarnos de donde nos hemos metido, no son el fin, ni mucho menos, sino un medio para construir mejores sistemas. Metodologías como C4 nos permiten crear mejores diagramas y con ello, mejores sistemas.
Más información sobre el modelo C4 en la web de Simon Brown: The C4 model for software architecture

Deja un comentario